Основные задачи, определенные Техникумом, реализуются коллективом под руководством следующих сотрудников:
учебная работа – Воронина Ольга Евгеньевна
производственная работа – Багрова Евгения Сергеевна
разработка и утверждение перспективного и годовых планов и графиков учебного процесса на учебный год;
рассмотрение результатов промежуточных аттестаций, государственных (итоговых) аттестаций, внесение предложений по улучшению качества образовательного процесса;
рассмотрение проектов новых учебных планов и программ новых специальностей;
рассмотрение мер воздействия на студентов и обучающихся, нарушающих учебную дисциплину, правила внутреннего распорядка;
внесение предложений руководству Учреждения о пересдаче студентами и обучающимися на следующий курс, допуске к государственной (итоговой) аттестации, либо исключения из учреждения;
формирование согласованных механизмов взаимодействия с потенциальными работодателями, анализ и оценка показателей трудоустройства выпускников Учреждения и их готовности к профессиональной деятельности;
анализ кадрового образовательного процесса по всем компонентам учебных программ и разработка предложений по укреплению кадрового потенциала Учреждения, способного обеспечить высокий уровень преподавания дисциплин и предметов;
рассмотрение и анализ проблем по методическому обеспечению учебно-воспитательного процесса и производственной (профессиональной) практики студентов, внедрению новых методов обучения;
рассмотрение и анализ содержания и качества дополнительных образовательных услуг, в том числе платных.
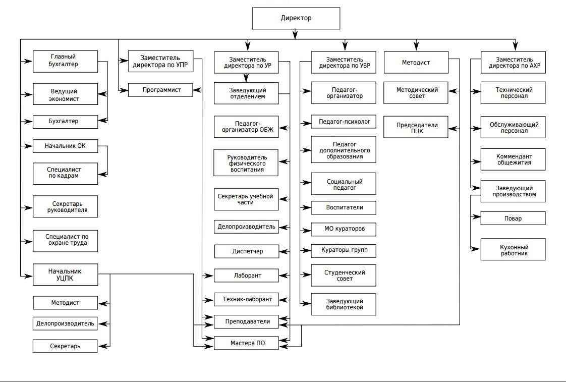
Непосредственное текущее руководство Техникумом осуществляет наблюдательный совет и директор Техникума. Руководство учреждением, его подразделениями и структурами директор осуществляет как непосредственно, так и через администрацию и педагогических работников учреждения, а в его отсутствие обязанности директора возлагаются на одного из заместителей. Структурные подразделения созданы в соответствии с Уставом Техникума и работают по плану. Текущие вопросы деятельности Техникума еженедельно рассматриваются на административных совещаниях при директоре. Участниками совещания являются: директор, заместители директора, руководители структурных подразделений. Директор несет персональную ответственность за результаты деятельности Техникума.
